

競買公告
關于河北友利鋼鐵有限公司所有的廠區內的廠房及機器設備的拍賣公告
本院依照《中華人民共和國民事訴訟法》、《最高人民法院關于人民法院網絡司法拍賣若干問題的規定》、《最高人民法院關于人民法院民事執行中拍賣、變賣財產的規定》等相關法律、行政法規、司法解釋的規定,將在淘寶網(https://sf.taobao.com/0315/03)司法拍賣網絡平臺上進行公開拍賣,現將相關內容公告如下:
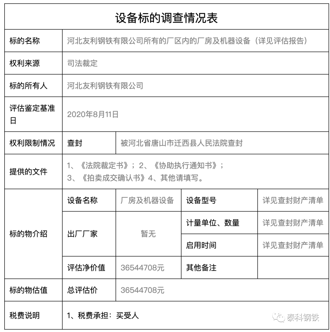
一、拍賣財產:河北友利鋼鐵有限公司所有的廠區內的廠房及機器設備(詳見評估報告)。
二、拍賣時間:本標的擬進行二次拍賣,當次拍賣流拍的,進行下一次拍賣;當次拍賣成交的,后續拍賣自動取消。本次拍賣為第一次拍賣,競價時間:2020年11月10日10時至2020年11月11日10時止(延時的除外);根據法律規定,法院有權在拍賣開始前、拍賣過程中,中止拍賣或撤回拍賣。本院變更拍賣時間的,將在淘寶網司法拍賣網絡平臺重新公告。
三、起拍價36544708元,保證金4000000元,增價幅度100000元。
四、競買人條件,競買人應當具備完全民事行為能力,法律、行政法規和司法解釋對買受人資格或者條件有特殊規定的,競買人應當具備規定的資格和條件。
五、優先購買權人參加競買的,應于當次開拍前提前三個工作日向法院提交確認優先購買權申請和有效證明,經法院確認后才能以優先購買權人身份參與競買;逾期不提交的,視為放棄對本標的物享有的優先購買權。
六、咨詢、展示看樣的時間與方式:2020年11月2日起至2020年11月5日止接受咨詢(聯系時間:上午9:00-11:15,下午14:30-16:45,節假日除外,咨詢電話: 18532589033,王法官)
德悟拍輔貸款咨詢電話:400-622-2358 18532588003
七、根據《最高人民法院關于人民法院網絡司法拍賣若干問題的規定》第二十四條之規定:司法網拍成交后,買受人悔拍的,其所交納的保證金不予退還。
八、標的物過戶登記手續由買受人自行辦理。過戶所涉及的一切稅、費,由買受人承擔。另,其他可能存在的物業費、水、電、煤氣、有線電視等欠費均由買受人自行查證處理。特別提醒,有意者請在拍賣前至當地動產登記部門、稅務部門詳細咨詢動產過戶手續及稅費收取情況。
九、拍賣余款請在2020年11月18日15時前繳納,可通過銀行付款或者支付寶網上支付,詳細請咨詢法院:
1、銀行付款方式:銀行匯款到法院指定賬戶
(戶名:(2020)冀02執恢2469號,開戶銀行:中國工商銀行唐山鳳凰支行,賬號:0403018838015675153)
2、支付寶網上付款方式:在登錄競拍淘寶賬號的情況下打開標的頁面即可在線支付,或登錄我的淘寶-我的拍賣支付
余款支付操作可查看:https://www.taobao.com/markets/paimai/sf-helpcenter-daechognzhi?spm=a213w.3064813.a214dqe.51.78c18be4PJWld9&wh_ttid=pc
3、拍賣未成交的,競買人通過網絡報名繳納凍結的保證金自動解凍,凍結期間不計利息。
十、申請執行人、被執行人及其他利害關系人對本次拍賣的起拍價,保證金,増價幅度等事項有異議的,應當在開拍前5日向本院書面提出,逾期視為無異議。
十一、競買人在拍賣競價前請務必再仔細閱讀本院發布的拍賣須知。
十二、淘寶網網絡拍賣(變賣)平臺是本院對該拍品進行司法處置的唯一交易平臺,各競買人務必提高警惕,謹防上當受騙。
請競買人謹慎參拍,競買成功后須按照拍賣須知規定時間付清拍賣價款。如因買受人逾期未支付價款,導致該次拍賣未成交,妨礙人民法院正常執行的,本院將根據情節輕重對買受人進行罰款。對個人的罰款金額,為人民幣十萬元以下;對單位的罰款金額,為人民幣五萬元以上一百萬元以下。
咨詢電話: 18532589033,王法官
德悟拍輔貸款咨詢電話:400-622-2358,18532588003
監督電話: 0315-2067146
淘寶咨詢電話400-822-2870。
聯系地址:河北省唐山市中級人民法院
唐山市中級人民法院
二〇二〇年十月二十三日







來源:阿里拍賣、泰科鋼鐵等
家中2億多現金,成堆發霉變質!一口氣拆除35座高爐的環保廳長被判無期徒刑!
?人物簡介:劉向東,生于1955年,河北平山人,曾任山西省環保廳廳長,山西省委委員、省委巡視組組長。 中紀委監察部網站消息稱,山西省委巡視組原組長劉向東因嚴重違紀被開除黨籍、開除公職。他也成為十八大后,首個被“雙開”的省級巡視組組長。那一年,山西省委書記王儒林在一次會議上提到一個被查的廳長,涉案金額不下兩億元,家中成箱成袋的現金已發霉。
巡視反腐“看心情”
劉向東在巡視組長的位子上待了近兩年。2013年7月,他擔任山西省委巡視組長。其間,山西省委統一部署了兩輪巡視,他都擔任省委巡視一組組長,且巡視對象都是呂梁市及所轄部分縣(市、區)。有接近政府人士告訴《環球人物》記者,重要崗位的廳局長退休后,常被安排往人大、政協,或進入巡視組,“這是按慣例辦的,沒有什么特別之處”,加上組織看中他不僅“膽大心細、不怕得罪人”,又熟悉呂梁、太原、忻州等當地情況。
據公開消息,劉向東的第一次巡視可謂“碩果累累”。2013年12月,呂梁市市長丁雪峰被帶走。隨后半年,在呂梁市委工作過的山西省委常委、省委秘書長聶春玉,山西省副省長杜善學和統戰部部長白云等省部級“老虎”相繼落馬。
劉向東邊抓“老虎”,邊拍“蒼蠅”。呂梁市原副市長張中生,人大常委會副主任鄭明珠等均在其第一輪巡視期間被查。呂梁曾一度空缺市委常委、縣委書記和縣長10多人。山西的“塌方式腐敗”驚動中央,遂調王儒林入晉救火。
2014年10月,劉向東參與山西省第二輪巡視工作,但他這次明顯干勁不足。有媒體稱,劉向東可能已經感覺到自己要出事,做事開始小心謹慎,連朋友都很少見。
知情人士向記者透露,呂梁原來是污染大區,時任環保廳廳長劉向東曾在此推行“區域限批”,掌握著企業項目審批的大權。劉向東很有可能把這次巡視的主要精力放在為自己善后上。其間,政府內部還傳出了他在十八大后仍收海南房產的消息,更讓他惶惶不安。
心不在焉的劉向東自然巡視不力。截至2014年12月25日,第二輪巡視臨近尾聲,劉向東等僅從呂梁揪出8名違法違紀的處級干部和1名副廳級干部,和第一輪巡視有天壤之別。王儒林對劉向東的消極怠工極其不滿,在聽取2014年第二輪巡視情況匯報時,曾對“問題情況了解不細、問題線索掌握不清”的省委巡視一組提出嚴肅批評,要求返工重核。
當時,與劉向東同組的巡視專員在反饋時提到,呂梁市存在小團伙互相幫襯提攜、遮掩問題的現象,有的領導干部甚至與企業老板“禮尚往來”,結成利益紐帶。有媒體稱,其暗指的就是劉向東。知情人士向記者透露,在任巡視組長期間,曾有人給劉向東送了60萬元,他就放在辦公室,“這個人江湖氣重,不管不顧的,就算在巡視反腐工作中也愛看心情。脾氣好時什么都好,脾氣不對時說什么都沒用”。
環保外行成治“黑”名星

21世紀初,山西省煤炭產業進入“黃金時代”,但其高速發展也帶來了嚴重污染。“黑煙遮天、污水遍地”是當時山西最普遍的場景。2004年,全國污染嚴重的118個城市中,污染最重的前三名——臨汾、陽泉、大同,都在山西,號稱“黑三甲”。2005年,這三個城市又蟬聯了前三。
就在這個關頭,劉向東走馬上任,于2006年3月調任山西省環保局局長(后環保局改為環保廳)。此前,他曾任山西忻州行署副專員、山西省貿易廳副廳長等職,從未涉足環保領域。但就是這個環保外行摘掉了山西重污染的“黑帽子”。有內部人士向《環球人物》記者透露,劉向東治理環境“膽大、高效甚至有些任性”。
上任不久,劉向東“不看臉色”,重罰超標排放的重污染企業,太鋼、富士康、同煤等先后收到了罰單。2006年9月,山西省環保局調查發現襄汾縣42座高爐中有37座是未批先建。劉向東立刻責令襄汾縣將違規建設的35座高爐在3個月內關閉,另外兩座要在年底前完善環保設施。山西省作協一位負責人當時曾稱贊劉向東的鐵腕治污,“寧可作惡人,也不落入不作為的俗套”。
同年9月,山西省環保局暫停孝義市建設項目環境保護審批權,該市的新建項目必須經上級行政部門批準。這是山西省在環保方面采取的最嚴厲手段,而劉向東稱處理孝義只是“敲山震虎”。除了“區域限批”,劉向東還授予環保部門在創優評先、市場準入、干部任用中有一票否決權,讓污染這個多年“沒人管”的老問題,成為官員和企業的頭等大事。
在劉向東“向污染宣戰,向違法者開刀”的治污綱領下,山西的環境治理效果明顯。劉向東上任1年,就摘掉了連續3年位列全國污染第二名的陽泉市的“黑帽子”。他也因此成為環保明星,在2008年榮獲中華環境獎、全球公益慈善聯盟金質勛章,并被稱為“中國環境保護的先鋒”。
以為進了“保險箱”

鐵腕手段和“霸道”作風下,是劉向東在環保系統一手遮天,通過環保權力尋租,大肆收受賄賂。在其任內,網上流傳著大量舉報他的帖子。某企業人士告訴《環球人物》記者,山西某些企業家出手都“很闊綽”,“每逢過節必會向他送禮,至少6位數起”。劉向東對此也不避諱,直接在飯桌上5萬、10萬、幾十萬地收取錢財。
劉向東最引人注目的是對忻州女商人郎鳳娥創建的藍天環保公司的扶持。有媒體稱,劉向東利用職權,為藍天環保公司撥款、開審批“綠色通道”, 甚至用政策協助該公司生產的煤粉鍋爐壟斷市場。2014年底,郎鳳娥被帶走調查。2015年3月19日,中紀委網站消息稱,劉向東因涉嫌嚴重違紀違法,被組織調查。
當劉向東從環保廳廳長位上轉任巡視組長時,曾一度被傳是“進了保險箱”。但事實證明,不管是巡視組還是紀委都不是腐敗官員的“保險箱”。
公開資料顯示:劉向東,1955年出生,河北平山人,畢業于山西大學中文系,初在山西電視臺、山西廣播電臺任編輯和記者,1985年起任太原市第一商業局黨委副書記、副局長,太原市天龍大廈總經理、黨委書記等職。

1991年起,他擢升至山西省外貿廳副廳長,忻州行署副專員,山西省貿易廳副廳長,山西省供銷社理事會主任、黨組書記,2006年3月至2013年3月任山西省環保局黨組書記、局長,山西省環保廳黨組書記、廳長,2013年7月至案發任山西省委第一巡視組組長。

劉向東被稱為“環保明星”。當時,山西的大氣環境和水環境在全國排明倒數,他任后開始“鐵腕治污”,成效顯著。
鑒于其在環境領域的貢獻和成就,2008年10月29日他獲全球公益慈善聯盟金質勛章,成為首位獲此殊榮的中國人。此外,他還獲得第五屆中華環境獎。

據媒體報道,2015年5月,在一次“三嚴三實”專題黨課上,山西省委書記王儒林曾提到,我們省的一位原廳長被"雙規"后,從他身上、車上、辦公室、住所、租賃的房屋等多處起獲了巨額人民幣,以及各類外幣、銀行卡、存折、黃金等等,光這些真金白銀就有1.5個億,還有大量字畫、玉器、古董和多套房產。這些涉案金額不下兩個億。這位巨貪就是劉向東。

2015年12月9日,劉向東因涉嫌職務犯罪等,被山西省人民檢察院決定逮捕。
劉向東涉嫌犯受賄罪、巨額財產來源不明罪一案偵查終結后,經指定管轄,2016年5月由陽泉市人民檢察院向陽泉市中院提起公訴。

檢方指控:被告人劉向東利用擔任山西省環保局局長、山西省環保廳廳長的職務便利及其職權地位形成的便利條件,在企業環評審批、環保違法處罰等方面為他人謀取利益,受賄財物5844萬元人民幣、366萬美元、160萬港幣和18萬歐元。

檢方還查證:截至2015年5月,被告人劉向東家庭財產及支出共計約1.2億元人民幣、美元608.6萬、港幣728萬、歐元56.6萬,扣除其受賄所得、家庭合法收入以及其他能夠說明來源的部分,尚有約4535萬元人民幣、228萬美元、568萬元港幣、38.6萬歐元不能說明合法來源。

2017年5月27日,陽泉市中法院對此案作出一審判決:被告人劉向東因犯受賄罪,判處無期徒刑,剝奪政治權利終身,并處沒收個人全部財產;犯巨額財產來源不明罪,判處有期徒刑7年。數罪并罰,決定執行無期徒刑,剝奪政治權利終身,并處沒收個人全部財產。
來源:公務員高參、法治讀庫等


